Patrick Hwu, President and CEO at Moffitt Cancer Center, shared a post on LinkedIn:
“Why do some cancer cells survive the immune system’s attack when they first spread to new organs?
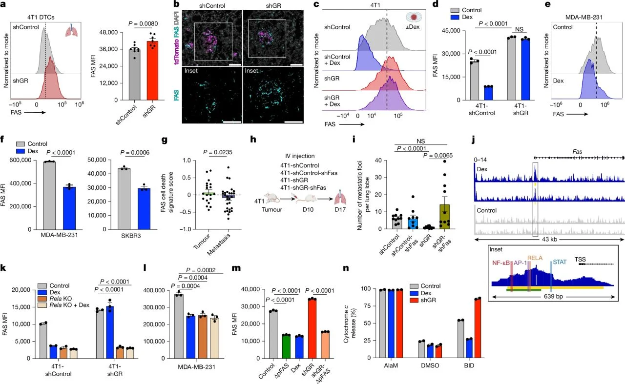
A new study in Nature Portfolio shows metastatic cancer cells can exploit stress-hormone signaling to evade immune destruction. Researchers found that activation of the glucocorticoid receptor (GR) helps tumor cells resist killing by T cells and natural killer cells during the earliest stages of metastasis.
GR signaling suppresses the FAS–FASL pathway, one of the key ways immune cells trigger cancer-cell death. When researchers blocked GR signaling and combined it with immunotherapy in vivo, metastatic tumors were reduced and survival improved.
The takeaway: Immune escape may begin very early in metastasis. Targeting stress-hormone signaling alongside immunotherapy could help eliminate metastatic ‘seeds’ before new tumors take hold.”
Title: A glucocorticoid–FAS axis controls immune evasion during metastatic seeding
Authors: Monica Cassandras, Xavier Sanchez, Lauren Hsu, Yu Huang, Adam Getzler, Debolina Ganguly, Pilar Baldominos, Ia Codinachs, Jeffrey Chuong, Elizabeth Martin, Blake Smith, Eleonora Marina, Milos Spasic, Xingping Qin, Heather Parsons, Erica Mayer, Kristopher Sarosiek, Stephanie Dougan, Elizabeth Mittendorf, Sandra McAllister, Ya-Chieh Hsu, Judith Agudo
Read the Full Article.

Other articles featuring Patrick Hwu on OncoDaily.