Robert Orlowski, Deputy Chair of Lymphoma/Myeloma, Vice Chair of MM Research, and Florence Maude Thomas Cancer Research Professor at the University of Texas MD Anderson Cancer Center, shared a post on X:
“Myeloma Paper of the Day:
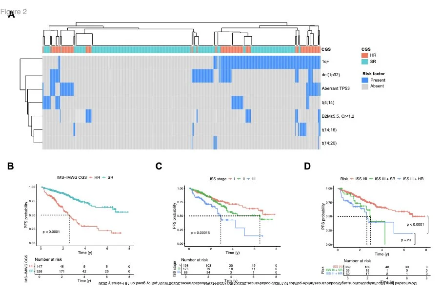
IMS-IMWG consensus genomic staging for defining high-risk NDMM patients predicts PFS (median 2.6 years in HR vs NR in SR (p<0.0001)); CGS risk remained predictive of PFS even in setting of MRD-negativity following ASCT.”
Title: IMS-IMWG 2025 consensus genomic staging predicts outcomes with daratumumab-based quadruplet regimens for NDMM
Authors: Kylee H. Maclachlan, Carlyn Rose Tan, Tala Shekarkhand, Colin J. Rueda, Andriy Derkach, Hamza Hashmi, Hani Hassoun, Urvi A. Shah, Malin L Hultcrantz, Alexander M. Lesokhin, Sham Mailankody, Francesco Maura, Maximillian Merz, Ross S. Firestone, Eric M. Jurgens, Kevin C. Miller, Sridevi Rajeeve, Sergio A. Giralt, Gunjan L. Shah, Michael Scordo, Heather J. Landau, Yanming Zhang, Robert Cimera, Maria E. Arcila, Neha Korde, Saad Z. Usmani
You can read the Full Article in Blood Advances.

You can find more posts featuring Robert Orlowski on OncoDaily.