Robert Orlowski, Deputy Chair of Lymphoma/Myeloma, Vice Chair of MM Research, and Florence Maude Thomas Cancer Research Professor at the University of Texas MD Anderson Cancer Center, shared a post on X:
“Myeloma Paper of the Day:
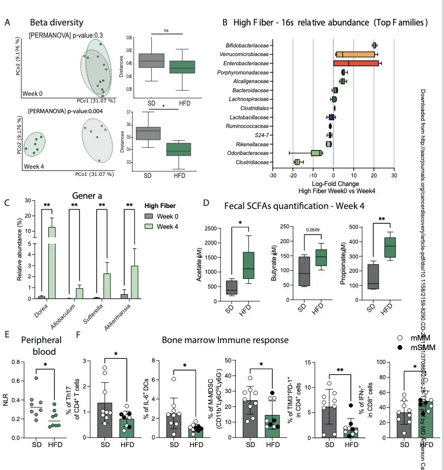
High-fiber, plant-based diet in 23 myeloma precursor pts improved QOL, BMI, insulin resistance, microbiome diversity and composition, inflammation, and monocyte subsets; reduced progression in Vk*MYC mice via SCFA production.”
Title: A High-Fiber Plant-Based Diet in Myeloma Precursor Disorders – Results from the NUTRIVENTION Clinical Trial and Preclinical Vk*MYC Model
Authors: Urvi A. Shah, Laura Lucia. Cogrossi, Juan-Jose Garces, Anna Policastro, Francesca Castro, Andriy Derkach, Teng Fei, Susan DeWolf, Matteo Grioni, Sofia Sisti, Jenna Blaslov, Peter A. Adintori, Kinga K. Hosszu, Devin McAvoy, Mirae Baichoo, Justin R. Cross, Jenny Paredes, Aishwarya Anuraj, Sandeep S. Raj, Charlotte Pohl, Paola Zordan, Victoria Zinsmeyer, Ruben J Jesus Faustino Ramos, Marco Lorenzoni, Brianna Gipson, Kylee H. Maclachlan, Ana Gradissimo, Leonardo Boiocchi, Nathan Aleynick, Camilla Marchigiani, Sara Pagani, Erica Salehi, Richard P. Koche, Ronan Chaligne, Torin Block, Neha Korde, Carlyn R. Tan, Malin Hultcrantz, Hani Hassoun, Gunjan L. Shah, Michael Scordo, Oscar B. Lahoud, David J. Chung, Heather J. Landau, Jonathan U. Peled, Nicola Clementi, Marta Chesi, P. Leif Bergsagel, Sham Mailankody, Michael N. Pollak, Anita D’Souza, Ola Landgren, Susan Chimonas, Sergio A. Giralt, Saad Z. Usmani, Neil M. Iyengar, Alexander M. Lesokhin, Marcel R.M. van den Brink, and Matteo Bellone.
You can read the Full Article in Cancer Discovery.

You can find more posts featuring Robert Orlowski on OncoDaily.