Robert Orlowski, Deputy Chair of Lymphoma/Myeloma, Vice Chair of MM Research, and Florence Maude Thomas Cancer Research Professor at the University of Texas MD Anderson Cancer Center, shared a post on X:
“Myeloma Paper of the Day:
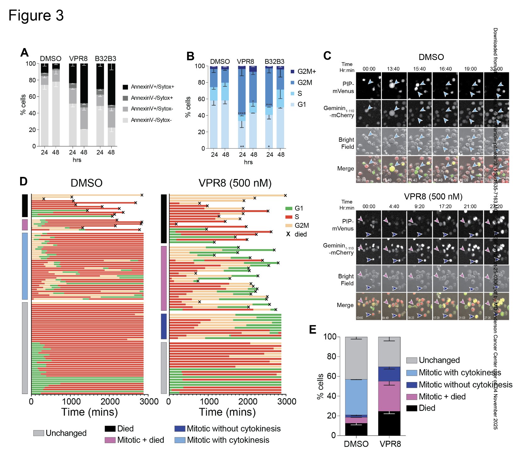
DCAF1 (aka Vpr-binding protein; VPRBP) is essential for myeloma survival, and analogues of B32B3, a previously disclosed inhibitor, show enhanced potency as microtubular destabilizing agents with kinase-independent properties.”
Title: Discovery and characterisation of VPRBP/DCAF1 kinase inhibitor analogues as microtubular destabilising agents with potent anti-myeloma activity
Authors: Olivia Susanto, Emily Gruber, Cheng Mun Wun, Rheana L. Franich, Xiao Ma, Zahra Sabouri-Thompson, Zoe J. Porter, Heather C. Murray, Leonie A. Cluse, Belinda Maher, Daniella Brasacchio, Benjamin P. Martin, Peter J. Fraser, Iva Nikolic, Gisela Mir Arnau, Jarrod J. Sandow, Kaylene J. Simpson, Nicole M. Verrills, Ricky W. Johnstone, Philip E. Thompson, Lev M. Kats, and Jake Shortt
You can read the Full Article in Molecular Cancer Therapeutics.

You can find more posts featuring Robert Orlowski on OncoDaily.