Liang Cheng, Director of Anatomic Pathology and Director of Molecular Pathology at Lifespan Academic Medical Center and Vice Chair for Translational Research at the Warren Alpert Medical School of Brown University, shared a post on LinkedIn about a recent article he and his colleagues co-authored, adding:
“Major advances in bladder cancer research!
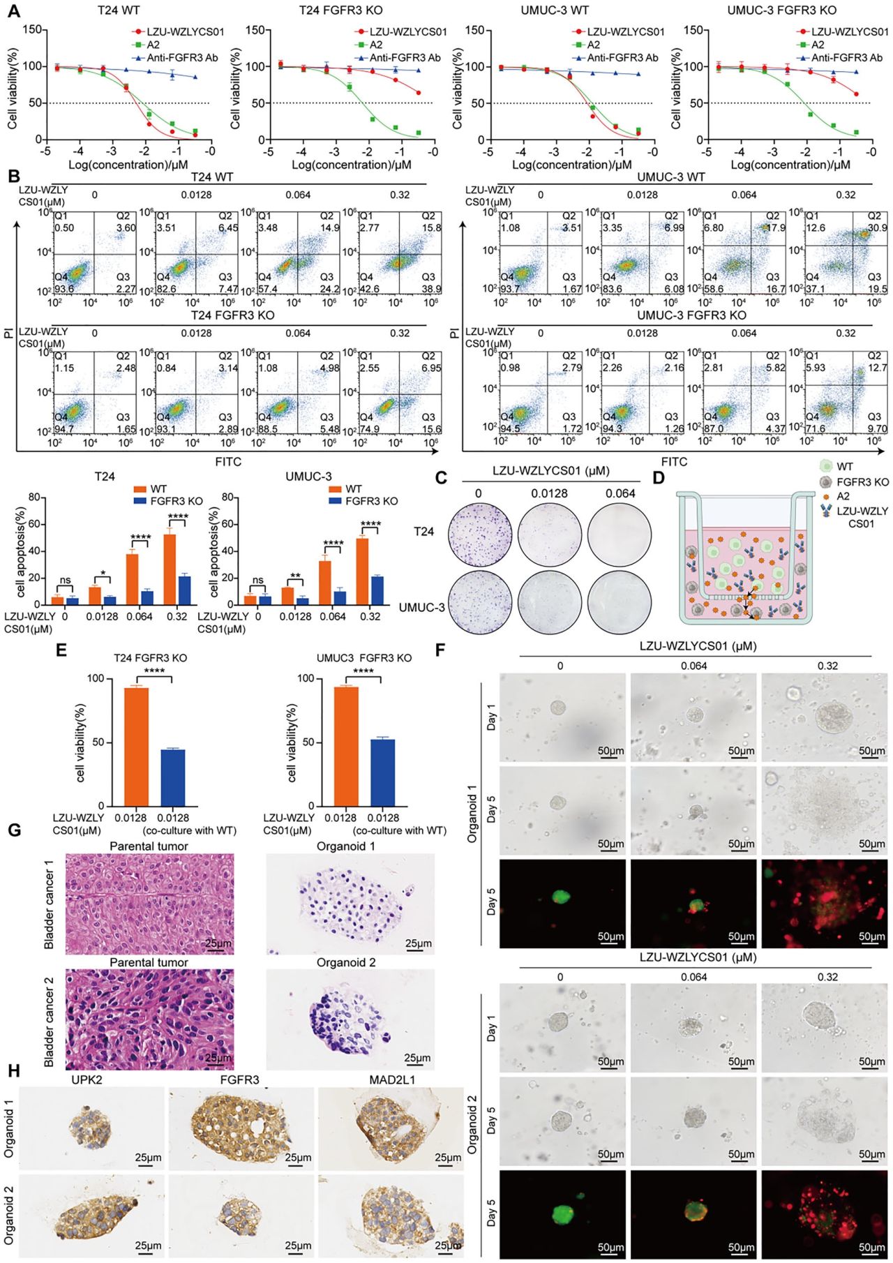
I’m delighted to share that our latest study, ‘A Novel FGFR3-Targeting Antibody-Drug Conjugate Induces Tumor Cell Apoptosis through the cGAS–STING Pathway in Bladder Cancer,’ has just been published online today in Advanced Science (Journal Impact Factor = 14; PMID: 41168906). It is a great honor to be part of Dr. Wang’s exceptional team on this important work.
Bladder cancer remains one of the most prevalent and deadly urological malignancies, both in Rhode Island and worldwide. Therapeutic resistance continues to be a major cause of treatment failure and cancer-related mortality. The lack of effective options after frontline therapy, combined with the complex molecular mechanisms driving resistance, presents significant challenges in managing drug-resistant disease. Thus, innovative therapeutic strategies are urgently needed to improve survival and patient outcomes.
In this study, we developed LZU-WZLYCS01, a novel antibody–drug conjugate (ADC) that specifically targets the bladder cancer–associated antigen FGFR3, using A2 as its cytotoxic payload. LZU-WZLYCS01 selectively binds FGFR3, undergoes receptor-mediated endocytosis, and is cleaved by lysosomal cathepsins to release A2 within tumor cells. A2 subsequently activates the cGAS–STING pathway by targeting MAD2L1, leading to apoptosis in bladder cancer cells.
Notably, a portion of free A2 diffuses into the tumor microenvironment, producing a potent bystander effect that eradicates adjacent FGFR3-negative tumor cells.
These preclinical findings underscore the significant therapeutic potential of LZU-WZLYCS01 as a novel agent for bladder cancer. Its unique molecular target complements existing ADCs, broadens the therapeutic landscape, and offers the potential for more comprehensive and durable responses. This breakthrough represents an exciting step forward in advancing precision therapy for bladder cancer.”
Title: A Novel FGFR3-Targeting Antibody-Drug Conjugate Induces Tumor Cell Apoptosis through the cGAS–STING Pathway in Bladder Cancer
Authors: Shu Cui, Xiongfei Luo, Guangrui Fan, Jingqi Jiang, Yingru Wang, Enguang Yang, Jinpeng Ma, Ze Zhang, Yuhan Wang, Juan Wang, Dengtuo Wang, Hanzhang Wang, Liang Cheng, Junqiang Tian, Zhilong Dong, Yingqian Liu, Zhiping Wang
Read the Full Article on Advanced ScienceÂ

More posts featuring Liang Cheng.