Robert Orlowski, Deputy Chair of Lymphoma/Myeloma, Vice Chair of MM Research and Florence Maude Thomas Cancer Research Professor at the University of Texas MD Anderson Cancer Center, shared a post on X:
“Myeloma Paper of the Day: Study of genomic landscape of myeloma and its precursors allows validation of ‘MM-like’ score, which may place patients’ tumors on an axis of progression toward active disease and may inform risk assessment and monitoring.”
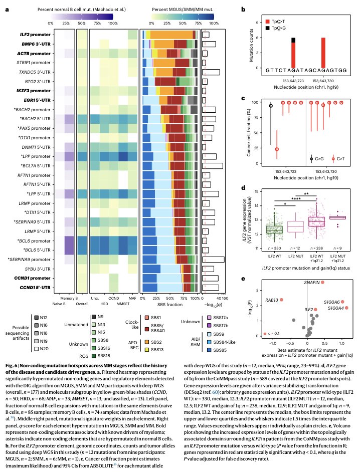
Title: Genomic landscape of multiple myeloma and its precursor conditions
Authors: Jean-Baptiste Alberge, Ankit K. Dutta, Andrea Poletti, Tim H. H. Coorens, Elizabeth D. Lightbody, Rosa Toenges, Xavi Loinaz, Sofia Wallin, Andrew Dunford, Oliver Priebe, Johnathan Dagan, Cody J. Boehner, Erica Horowitz, Nang K. Su, Hadley Barr, Laura Hevenor, Katherine Towle, Rashmika Beesam, Jenna B. Beckwith, Jacqueline Perry, David M. Cordas dos Santos, Luca Bertamini, Patricia T. Greipp, Kirsten Kübler, Peter F. Arndt, Carolina Terragna, Elena Zamagni, Eileen M. Boyle, Kwee Yong, Gareth Morgan, Brian A. Walker, Meletios Athanasios Dimopoulos, Efstathios Kastritis, Julian Hess, Romanos Sklavenitis-Pistofidis, Chip Stewart, Gad Getz, Irene M. Ghobrial.

You can read the Full Article in Nature Genetics.
More posts featuring Robert Orlowski.