Pavlos Msaouel, Assistant Professor of Genitourinary Medical Oncology at MD Anderson Cancer Center, shared a post on XÂ about a recent article he and his colleagues co-authored, published in Nature Communications:
“Our new Nature Communications study reports the first-ever dedicated clinical trial for Renal Medullary Carcinoma (RMC): phase II trial of nivolumab + ipilimumab and what it taught us about hyperprogression to immunotherapy.
Clinically, 10 patients with RMC were treated; there were no confirmed responses, median PFS was ~1.4 months, and 5/10 met radiologic criteria for hyperprogression.
Thus, for RMC immune checkpoint combination was not just ineffective; it could be harmful.

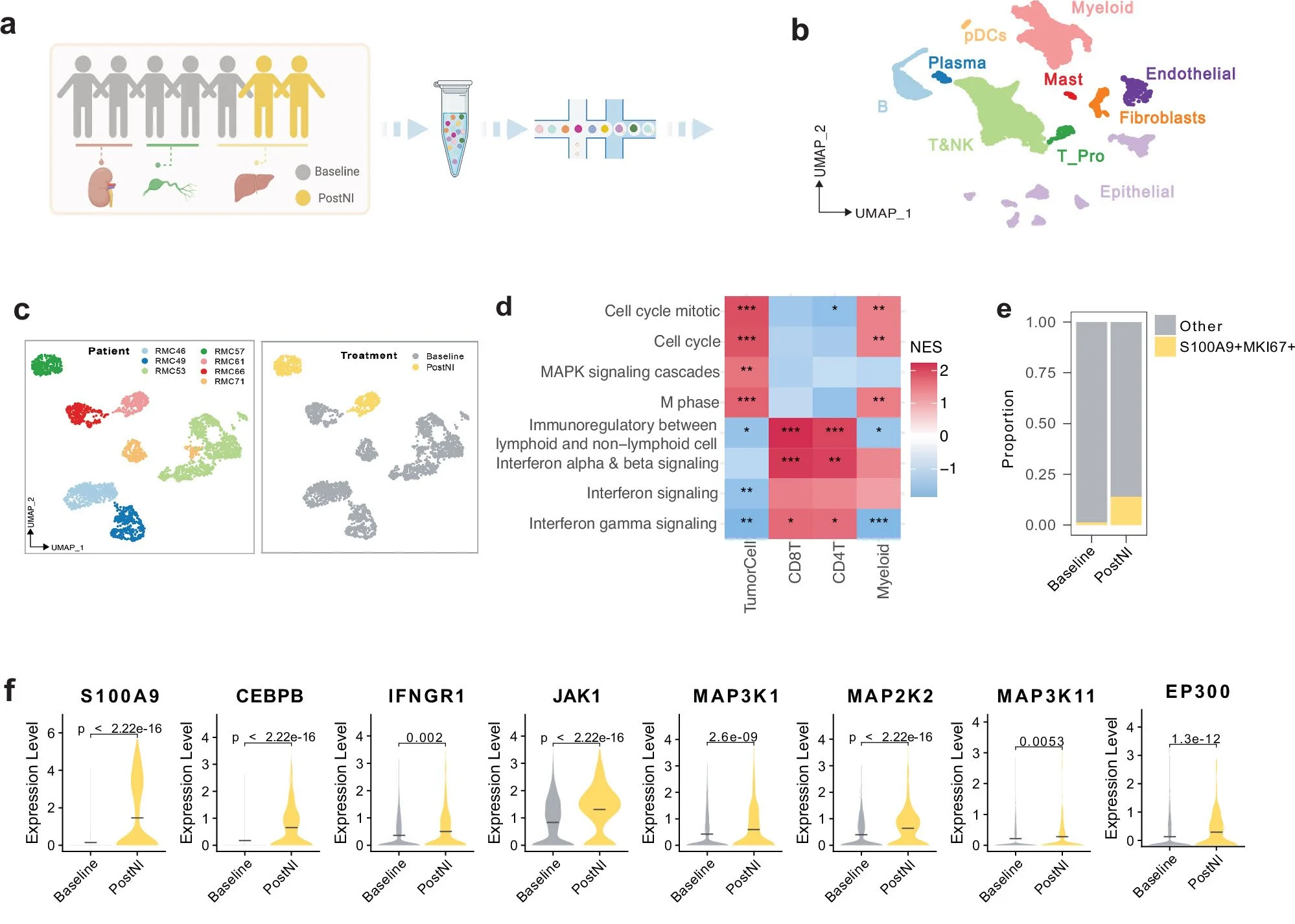
Why? Single-cell RNA-seq of tumors before/after therapy showed that ICT triggered an IFNγ-driven ‘myeloid mimicry’ program in RMC cells. Tumors switched on CEBPB/p300-regulated myeloid-like circuits that boosted proliferation and fueled hyperprogression instead of immunity.

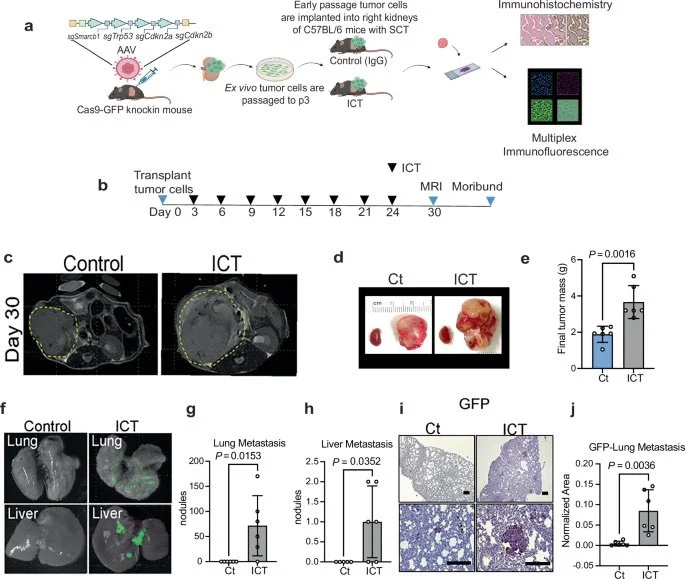
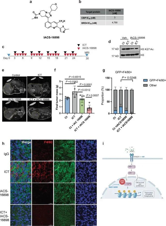
Using our immunocompetent somatic-mosaic RMC mouse model, we recapitulated this effect: immune checkpoint therapy accelerated tumor growth and activated myeloid-affiliated transcriptional programs. Pharmacologic p300 blockade shut down this program and restored sensitivity.

While the trial was ‘negative’ its impact is profound. We have largely stopped using immune checkpoint therapy in RMC outside trials, which in itself has likely saved many lives. Next step: mechanism-guided trials targeting master myeloid regulators to finally bend the curve.”

Title: Nivolumab plus ipilimumab induce hyper-progression in renal medullary carcinoma: results of a phase II trial and preclinical evidence
Authors: Melinda Soeung, Xinmiao Yan, Ciro Zanca, Jing Qian, Menuka Karki, Fei Duan, Hania Khan, Li Zhang, David H. Peng, Mariah Williams, Rong He, Ziheng Chen, Luigi Perelli, Jianfeng Chen, Rebecca S. Tidwell, Pankaj K. Chauhan, Courtney N. Le, Truong N. A. Lam, Nirjar Bhattacharya, Rutvi Shah, I-Lin Ho, Jason P. Gay, Caroline C. Carrillo, Ningping Feng, Kang Le, Guang Gao, Teresa L. Perry, Faika Mseeh, Yongying Jiang, Quanyun A. Xu, Niki Marie Zacharias, Rahul A. Sheth, Tharakeswara K. Bathala, Priya Rao, Najat C. Daw, Durga N. Tripathi, Cheryl L. Walker, Mohammad M. Mohammad, Jianhua Zhang, Guangchun Han, Yanshuo Chu, Ruiping Wang, Minghao Dang, Enyu Dai, Fuduan Peng, Yunhe Liu, Akshaya Jadhav, Wenhua Lang, Claudio A. Arrechedera, Leticia Campos Clemente, Edwin R. Parra, Hsinyi Lu, Cara L. Haymaker, Ignacio I. Wistuba, Andrew Futreal, Andrea Viale, Michael J. Soth, Philip Jones, Joseph R. Marszalek, Timothy Heffernan, Giulio F. Draetta, Nizar M. Tannir, Jianjun Gao, Linghua Wang, Giannicola Genovese, Pavlos Msaouel
Read the Full Article on Nature Communications

More posts featuring Pavlos Msaouel.