Patrick Hwu, President and CEO at Moffitt Cancer Center, shared a post on X:
“Did you know cancer can “talk” to nerves and use them to grow?
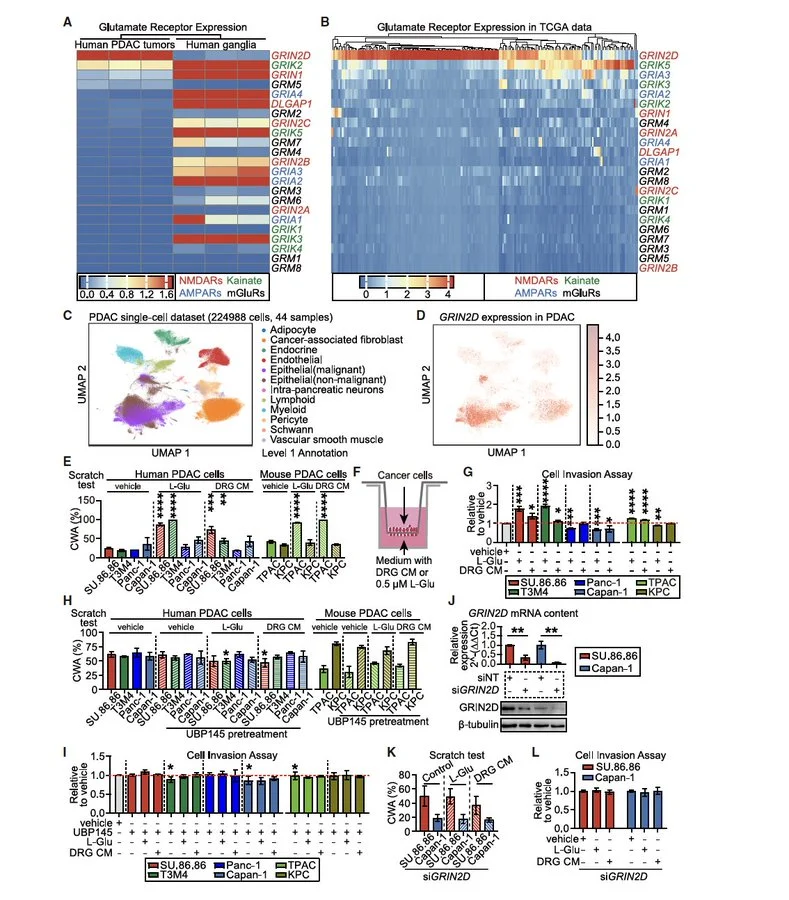
A new study in Cancer Cell shows that pancreatic cancer cells form tiny contact points with nearby nerves, almost like fake synapses in the brain. Through these connections, nerves feed cancer cells glutamate, a chemical that normally helps neurons communicate.
The cancer cells use this signal to grow faster, spread, and even cause pain. When scientists blocked this nerve–cancer “conversation,” tumors shrank and survival improved in mice. This discovery could lead to new treatments that cut the wires cancer uses to thrive. Kudos to the team for uncovering this surprising link between the nervous system and cancer!
Learn more in Cancer Cell.”

More posts featuring Patrick Hwu.