Nabil Ismaili, Director of Medical Oncology and Radiotherapy Department at Mohammed VI University of Sciences and Health , shared a post on LinkedIn:
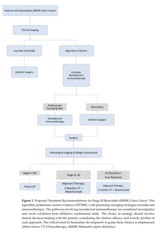
“This algorithm, from a recent systematic review, illustrates:
- The emerging standard: adjuvant chemo-immunotherapy (e.g., ATOMIC: atezolizumab + mFOLFOX)
- Promising investigational neoadjuvant strategies (e.g., NICHE-2: 68% pathological complete response rate)
- The importance of shared decision-making between physician and patient, considering efficacy and toxicity profiles
- The urgent need for biomarkers to guide these therapeutic choices
Recent data are shifting the historical paradigm: chemotherapy alone is no longer sufficient for these dMMR tumors. Immunotherapy, whether adjuvant or neoadjuvant, is paving the way for shorter, better-tolerated, and potentially more effective treatments.
Read the full article for deeper insights into the MOSAIC, KEYNOTE-177, ATOMIC, NICHE-2 trials, and many others.”
Title: The New Horizon for Non-Metastatic dMMR Colorectal Cancer: A Systematic Review of the Adjuvant Chemoimmunotherapy and Neoadjuvant Immunotherapy Revolution

Other articles featuring Nabil Ismaili on OncoDaily.