Robert Orlowski, Deputy Chair of Lymphoma/Myeloma, Vice Chair of MM Research, and Florence Maude Thomas Cancer Research Professor at the University of Texas MD Anderson Cancer Center, shared a post on X:
“Myeloma Paper of the Day:
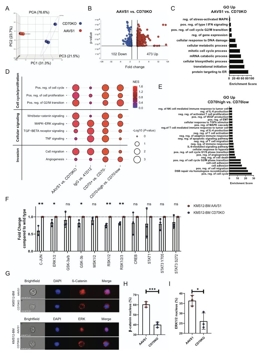
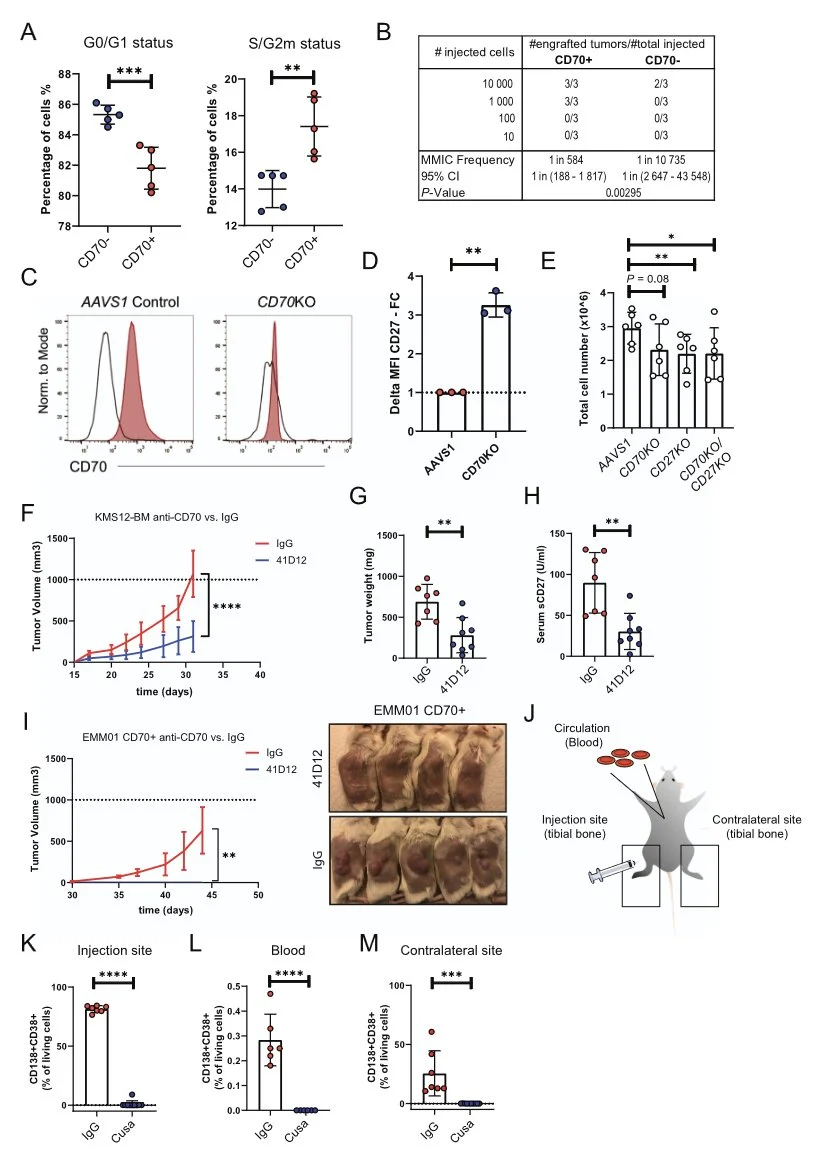
CD70/CD27 signaling promotes pathogenesis of myeloma and represents a promising therapeutic target w/ ADCC-enhanced anti-CD70 antibody, cusatuzumab, which demonstrated high efficacy vs. myeloma in xenotransplantation models.”
Title: CD70/CD27 signaling promotes the pathogenesis of multiple myeloma and represents a promising therapeutic target
Authors: Stefan Forster, Chantal Reinhardt, Maxime Boy, Adrian Wegmüller, Alessio Hinrichsen, Christian M. Schürch, Frido K. Brühl, Falko Fend, Alexandar Tzankov, Marie-Noëlle Kronig, Michaela Römmele, Angéline Glück, Benjamin Lüscher, Myriam Legros, Ulrike Bacher, Katja Seipel, Thomas Pabst, Ramin Radpour, Carsten Riether, Adrian F. Ochsenbein
You can read the Full Article in Leukemia.

You can find other articles featuring Robert Orlowski on OncoDaily.