Robert Orlowski, Deputy Chair of Lymphoma/Myeloma, Vice Chair of MM Research, and Florence Maude Thomas Cancer Research Professor at the University of Texas MD Anderson Cancer Center, shared a post on X:
“Myeloma Paper of the Day:
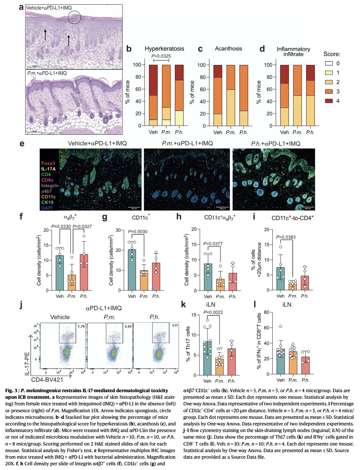
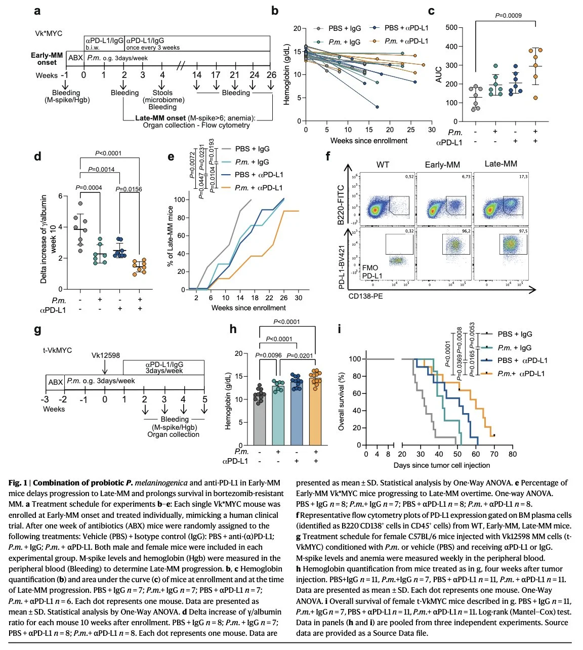
Administering human commensal Prevotella melaninogenica to Vk*MYC mice with SMM-like phenotypes delays evolution to full-blown disease by increasing short-chain fatty acids and preventing DC skewing towards pro-Th17 phenotype.”
Title: Microbiome modulation uncouples efficacy and toxicity induced by immune checkpoint blockade in mouse multiple myeloma
Authors: Laura Lucia Cogrossi, Anna Policastro, Paola Zordan, Matteo Grioni, Anna Tosi, Nathalie Rizzo, Benedetta Mattorre, Marco Lorenzoni, Greta Meregalli, Sofia Sisti, Francesca Sanvito, Alessandro Palmioli, Cristina Airoldi, Aurora Maurizio, Marta Chesi, Leif Bergsagel, Nicola Clementi, Antonio Rosato, Matteo Bellone
You can read the Full Article in Nature Communications.

You can find more posts featuring Robert Orlowski on OncoDaily.