Robert Orlowski, Deputy Chair of Lymphoma/Myeloma, Vice Chair of MM Research, and Florence Maude Thomas Cancer Research Professor at the University of Texas MD Anderson Cancer Center, shared a post on X:
“Myeloma Paper of the Day:
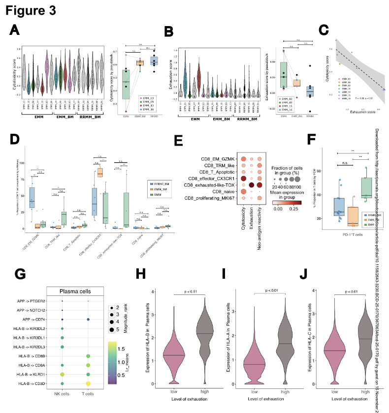
Study of extramedullary myeloma tumor microenvironment finds significantly reduced effector-to-tumor ratio, fewer CD4⁺ T cells, more regulatory CD16⁻ NK cells, higher proportion of exhausted, tumor-reactive CD8+ T cells.”
Title: Composition and functional state of T and NK cells in the extramedullary myeloma tumor microenvironment
Authors: Anjana Anilkumar Sithara, Veronika Kapustova, David Zihala, Ondrej Venglar, Daniel Bilek, Moutaz Helal, Mara John, Eva Radova, Lucie Broskevicova, Jan Vrana, Gabriela Havlova, Ludmila Muronova, Tereza Popkova, Jana Mihalyova, Hana Plonkova, Serafim Nenarokov, Kamlesh Bisht, Hongfang Wang, Helgi Van de Velde, Sandra Charvatova, Ivo Demel, Michal Kascak, Milan Navratil, Martin Havel, Juli Bago, Michal Simicek, Angela Riedel, Leo Rasche, Tereza Sevcikova, Ola Landgren, Roman Hájek, and Tomas Jelinek
You can read the Full Article in Blood Cancer Discovery.

You can find more posts featuring Robert Orlowski on OncoDaily.