Robert Orlowski, Deputy Chair of Lymphoma/Myeloma, Vice Chair of MM Research, and Florence Maude Thomas Cancer Research Professor at the University of Texas MD Anderson Cancer Center, shared a post on X:
“Myeloma Paper of the Day:
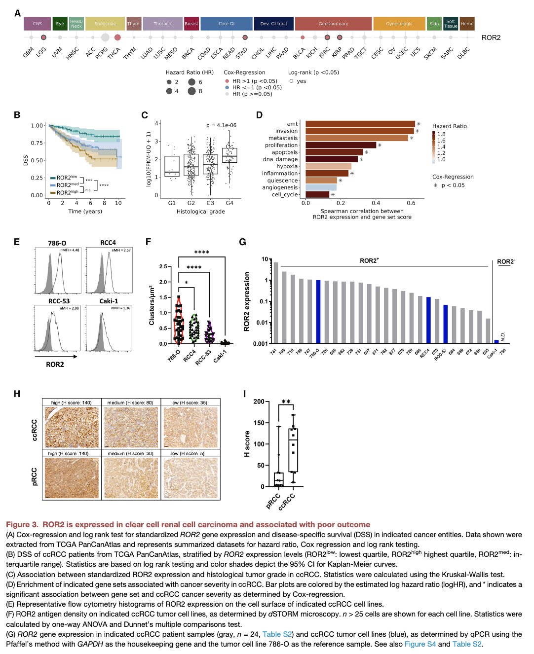
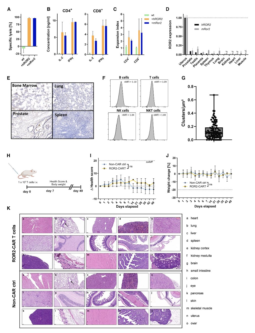
ROR2-specific CAR T cells are effective against hematologic and solid tumors and well tolerated in mice, including in both in vitro and in vivo models of myeloma using human xenografts.”
Title: ROR2-specific CAR T cells are effective against hematologic and solid tumors and well tolerated in mice
Authors: Justus Weber, Michael Rade, Josefine Michael, Liz Therese Tony, Fabian Freitag, Peter Spieler, Claudia Müller, Charis Kalogirou, Laura Mainz, Jörg Lehmann, Robert Klopfleisch, Mathias T. Rosenfeldt, Sophia Danhof, K. Martin Kortüm, Ulrike Köhl, Hermann Einsele, Christoph Rader, Kristin Reiche, Thomas Nerreter, and Michael Hudecek.
You can read the Full Article in Cell Reports Medicine.

You can find more posts featuring Robert Orlowski on OncoDaily.