Pavlos Msaouel, Assistant Professor of Genitourinary Medical Oncology at MD Anderson Cancer Center, shared a post on X about a paper he co-authored on Cell Report Medicine:
“Our new study delivers the largest Renal Medullary Carcinoma molecular profiling via BostonGene and translational testing designed to uncover targetable vulnerabilities.

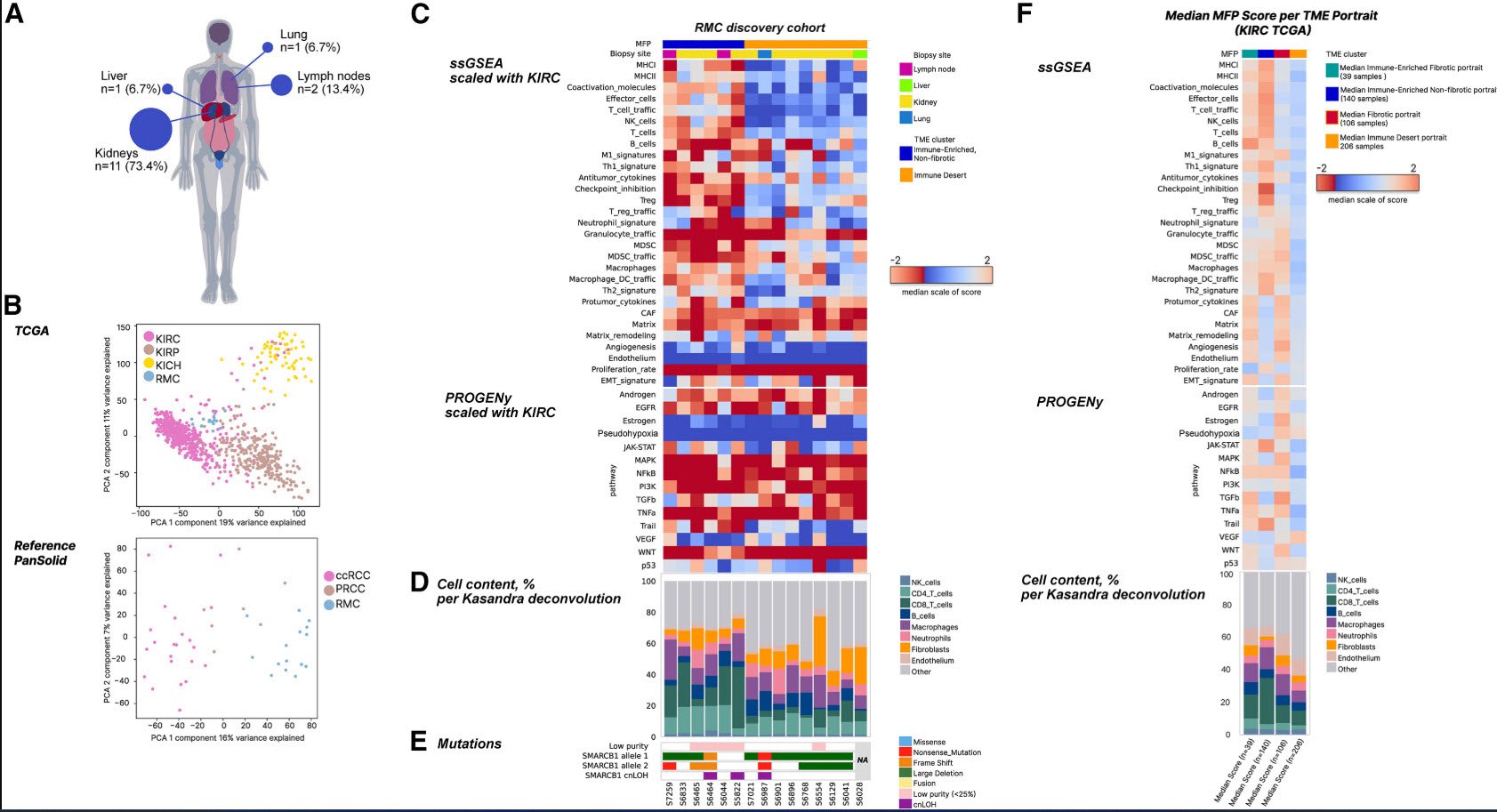
RMC clusters apart from other RCCs, with suppressed angiogenesis & activation of EGFR/MAPK/WNT/NFκB/TNFα. The TME is fibrotic and myeloid-rich (fibroblasts, neutrophils, macrophages), with sparse endothelium explaining why VEGF-centric therapies for other RCCs fail against RMC.
Genomically, large events dominate SMARCB1 loss. We frequently see NF2 co-loss in chromosome 22q (where SMARCB1 is located) and concomitant Hippo pathway upregulation, pointing to a mechanistic axis worth therapeutically exploring further in RMC models and trials.
Target discovery: HER2, Nectin-4, and ENPP3 among others are not expressed in RMC. Instead, we highlight actionable cell-surface programs: TROP2, MUC16, EPCAM, EGFR, CLDN6, CDH6 prioritizing TROP2 via IHC/RNA and moving straight into bedside testing with a TROP2-ADC.
Clinical evidence: Sacituzumab govitecan in 4 heavily pretreated RMC pts → 1 PR (~5.3 mo) + 2 SD; median PFS 2.9 mo. Early, small-n but proof that biology-guided targeting can bend the curve for RMC. Next: more RMC-specific trials based on these biological insights.”
Title: Identification of therapeutic targets for renal medullary carcinoma via integrated genomic and transcriptomic profiling
Authors: Pavlos Msaouel, Nizar M. Tannir, Funda Meric-Bernstam, Jennifer M. King, Martin H. Voss, Jessica P. Cheng, Susan S. Thomas, Zita D. Lim, Menuka Karki, Rong He, Giannicola Genovese, Rahul A. Sheth, Davis R. Ingram, Diana Shamsutdinova, Khalida M. Wani, Wei-Lien Wang, Alexander J. Lazar, Dominique Knipper-Davis, Amber Berlinski, Tayla Soares, Danil Stupichev, Kirill Kryukov, Suren Davitavyan, Anna Novokreshchenova, Dmitry Lebedev, Stanislav Kurpe, Andrey Kravets, Dmitrii Belousov, Michael Hensley, Alexander Bagaev, Francesca Paradiso, Vladimir Kushnarev
Read the full article on Cell report Medicine.

More posts featuring Pavlos Msaouel on OncoDaily.