Iylon Precision Oncology shared a posted on LinkedIn:
“Artificial Intelligence (AI) driven Predictive Biomarker Discovery to improve clinical trial outcomes in cancer patients.
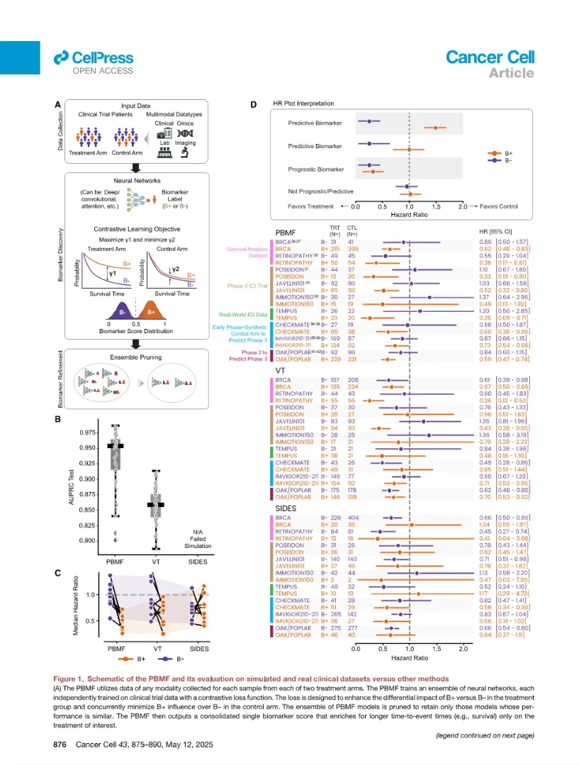
In this paper “AI-driven predictive biomarker discovery with contrastive learning to improve clinical trial outcomes”, Dr. Gustavo Arango-Argoty and team summarize the role of AI-driven predictive biomarker discovery with contrastive learning in improving clinical trial outcomes.
The promise of precision medicine is simple: give each patient the treatment that works best for their specific disease. A key part of this approach is the use of predictive biomarkers. These are measurable signals, such as genes or proteins that help identify which patients are more likely to benefit from a particular treatment. Clinical trials that select patients based on these biomarkers are about twice as likely to lead to an approved medicine. The Predictive Biomarker Modeling Framework (PBMF) uses artificial intelligence to discover new biomarkers.
The role of AI-driven predictive biomarkers in improving clinical trial outcomes in cancer patients is explained in the following video.
At Iylon Precision Oncology, we harness genetic insights to provide personalized, evidence-based recommendations, helping guide the right medicine for the right patient, at the right dose, at the right time, and aimed at the right target.”

Title: AI-driven predictive biomarker discovery with contrastive learning to improve clinical trial outcomes
Authors: Gustavo Arango-Argoty, Damian E. Bikiel, Gerald J. Sun, Elly Kipkogei, Kaitlin M. Smith, Sebastian Carrasco Pro, Elizabeth Y. Choe, Etai Jacob
