Robert Orlowski, Deputy Chair of Lymphoma/Myeloma, Vice Chair of MM Research, and Florence Maude Thomas Cancer Research Professor at the University of Texas MD Anderson Cancer Center, shared a post on X:
“Myeloma Paper of the Day:
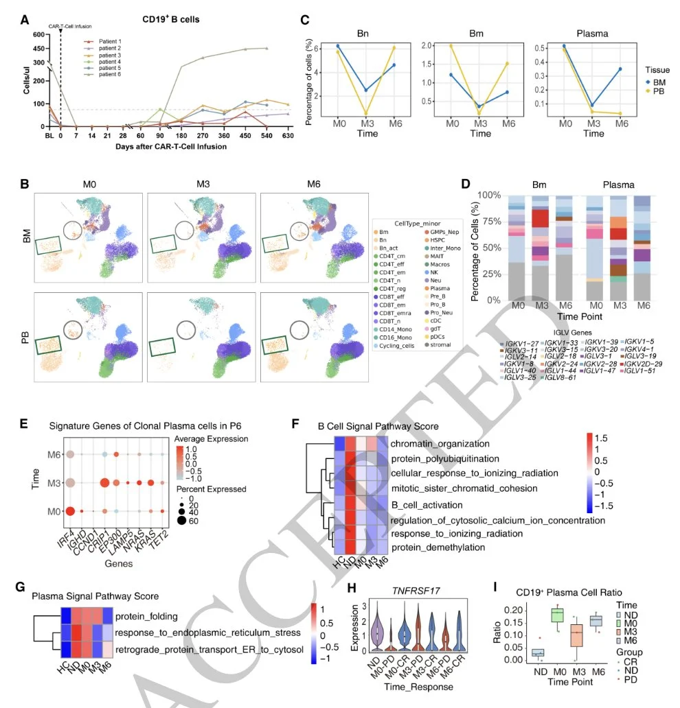
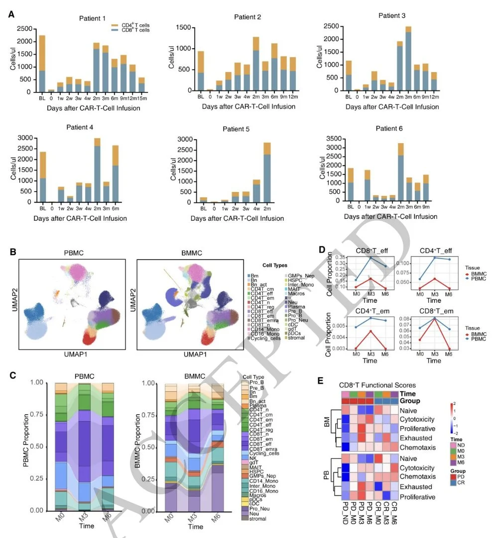
BCMA-CD19 dual CAR-T therapy for relapsed/refractory AL amyloidosis (N=6) shows 100% heme CR and renal response; median time to heme and renal response 9 and 75 days; 1 patient relapsed at month 6; G1 CRS in 2 pts and no ICANS.”
Title: BCMA-CD19 Dual-Targeted CAR-T Cell Therapy for Relapsed or Refractory AL Amyloidosis
Authors: Xianghua Huang, Xiaomei Wu, Wencui Chen, Wenshi Wang, Weiwei Xu, Jinzhou Guo, Jinghua Zhao, Xiaodong Xu, Chris Wang, Aidong Shan, Jiawei Xu, Zhihong Liu
You can read the Full Article in Journal of the American Society of Nephrology.

You can find other articles featuring Robert Orlowski on OncoDaily.