Robert Orlowski, Deputy Chair of Lymphoma/Myeloma, Vice Chair of MM Research, and Florence Maude Thomas Cancer Research Professor at the University of Texas MD Anderson Cancer Center, shared a post on X:
“Myeloma Paper of the Day:
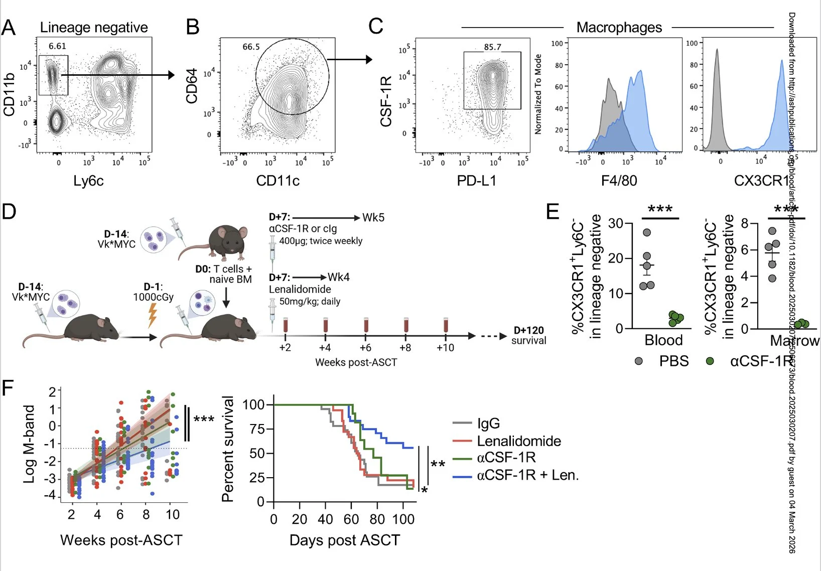
CSF-1R inhibition and lenalidomide synergize to promote myeloma control after autologous stem cell transplantation by expanding NK-like CD8+ T-cells and paradoxically also increasing the frequency of Csf1r+ macrophages.”
Title: CSF-1R inhibition and lenalidomide synergize to promote myeloma control after autologous stem cell transplantation
Authors: Simone Minnie, Kenneth Ho, Julie Boiko, Rachael Adams, Kathleen Ensbey, Nicole Nemychenkov, Samuel Legg, Christine Schmidt, Melissa Comstock, Justina Lyons, Tomoko Sekiguchi, Motoko Koyama, Andrew Spencer, Damian Green, Geoffrey Hill
You can read the Full Article in Blood.

You can find other articles featuring Robert Z. Orlowski on OncoDaily.