Robert Orlowski, Deputy Chair of Lymphoma/Myeloma, Vice Chair of MM Research, and Florence Maude Thomas Cancer Research Professor at the University of Texas MD Anderson Cancer Center, shared a post on X:
“Myeloma Paper of the Day:
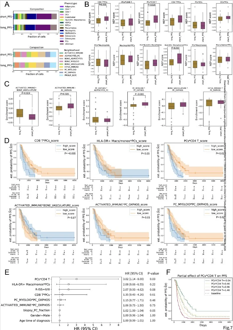
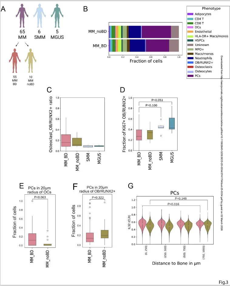
Multiplexed imaging reveals of#MGUS-myeloma finds immune-metabolic niches in latter linked to progression & bone disease, w/ imaging-inferred interactions between PCs and CD4+ T cells an independent negative PFS predictor.”
Title: Multiplexed imaging reveals immune-metabolic niches in multiple myeloma linked to progression and bone disease Open Access
Authors: Ingrid Roseth, Lukas Hatscher, Chiara Schiller, Håkon Johnstuen, Tobias Slørdahl, Håkon Hov, Denis Schapiro, Therese Standal
You can read the Full Article in Blood Cancer Discovery.

You can find other articles featuring Robert Z. Orlowski on OncoDaily.