Robert Orlowski, Deputy Chair of Lymphoma/Myeloma, Vice Chair of MM Research, and Florence Maude Thomas Cancer Research Professor at the University of Texas MD Anderson Cancer Center, shared a post on X:
“Myeloma Paper of the Day:
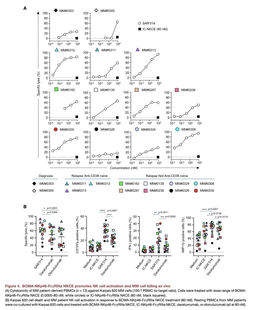
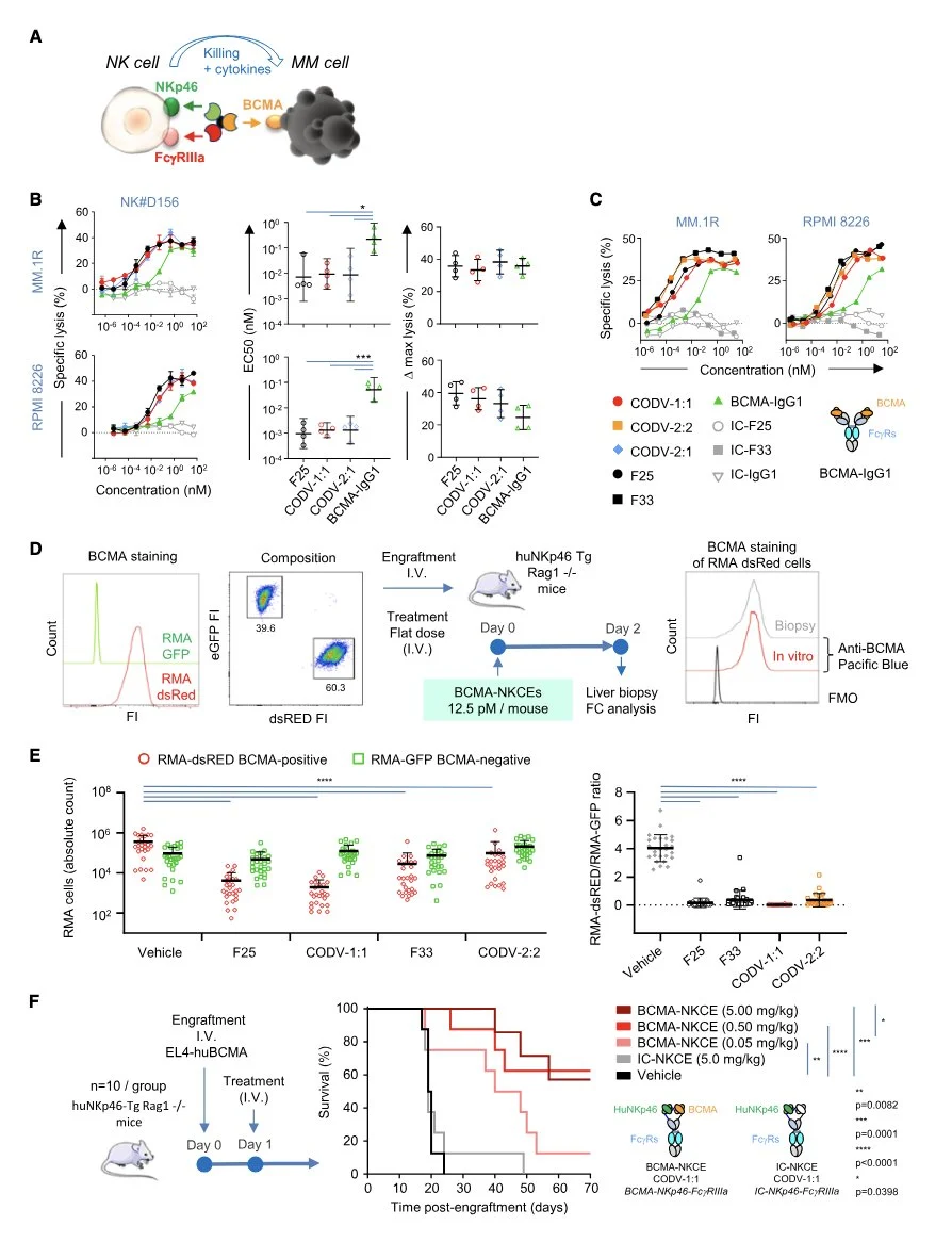
Trifunctional SAR445514 that co-engages NKp46 and FcγRIIIa to activate NK cells and targets BCMA has potent and selective anti-tumor activity in vitro/in vivo, outperforming FcγRIIIa-immune cell engagers while inducing low CRS.”
Title: Targeting BCMA in multiple myeloma with a trifunctional NK cell engager
Authors: Alexandre Tang, Laurent Gauthier, Elisa Zaghi, Jochen Beninga, Céline Amara, Alexandra Basset, Benjamin Rossi, Dorothée Bourges, Céline Nicolazzi, Pauline Rettman, Valérie Couturier, Norbert Zombori, Laura Mendez, Yu Qiu, Joseph Batchelor, Audrey Blanchard-Alvarez, Franceline Guillot, Marilyn Giordano, Nicolas Gourdin, Ariane Morel, Cyrille Touzeau, Catherine Pellat-Deceunynck, Emilie Narni-Mancinelli, Yannis Morel, Valeria Fantin, Eric Vivier, Angela Virone-Oddos, Marielle Chiron
You can read the Full Article in Cell Reports Medicine.

You can find other articles featuring Robert Orlowski on OncoDaily.