Robert Orlowski, Deputy Chair of Lymphoma/Myeloma, Vice Chair of MM Research, and Florence Maude Thomas Cancer Research Professor at the University of Texas MD Anderson Cancer Center, shared a post on X:
“Myeloma Paper of the Day:
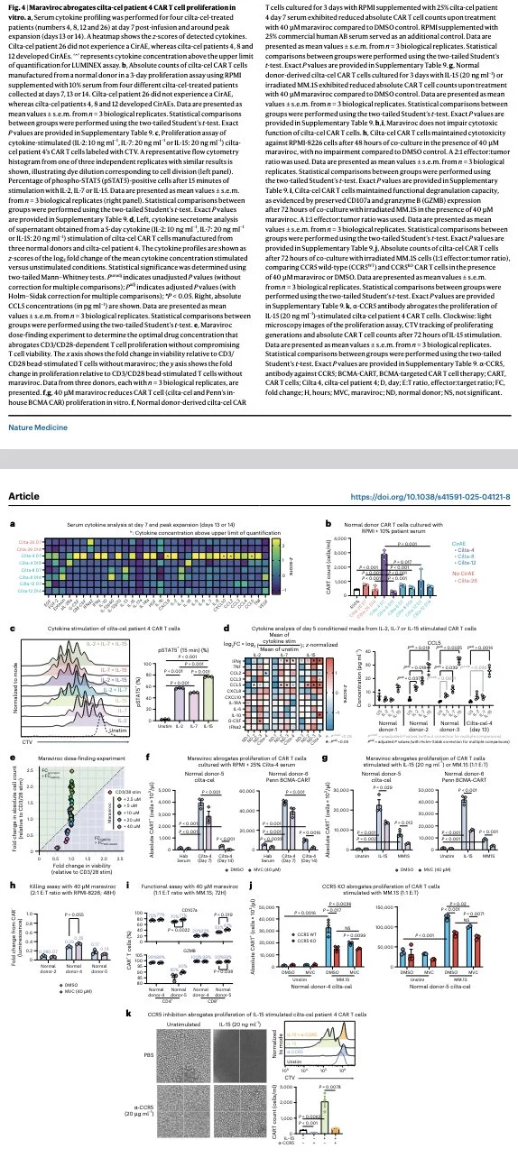
CD4+ T cells mediate CAR-T cell-associated immune-related AEs after BCMA CAR-T cell therapy; independent risk factors included cilta-cel, peak ALC ≥ 2.4 × 103 per microliter in the first 14 days, and apheresis CD4:CD8 ratio > 1.”
Title: CD4+ T cells mediate CAR-T cell-associated immune-related adverse events after BCMA CAR-T cell therapy
Authors: Matthew Ho, Luca Paruzzo, Julia Han Noll, Federico Stella, Pooja Devi, Sonia Ndeupen, Yael A. Day, Gregory M. Chen, Ivan J. Cohen, Angel Ramirez-Fernandez, Adam Waxman, Shivani Kapur, Fang Chen, Rong Xu, Andrew Huff, Danuta Jarocha, Vrutti Patel, Audrey C. Bochi-Layec, Ranjani Ramasubramanian, Shan Liu, Riemke Bouvier, Vitor B. de Souza, Heta Patel, Ziyu Li, Alberto Carturan, Peter Michener, Caitlin R. Hopkins, Owen Koucky, Janna Minehart, Alex Dimitri, Neel R. Nabar, Zainul S. Hasanali, Bryan T. Ciccarelli, Putzer Hung, Erik Williams, Robert Bartoszek, Maya Lavorando, Suyash Mohan, Vanessa E. Gonzalez, Patrizia Porazzi, Vijay G. Bhoj, Sokratis A. Apostolidis, Dan T. Vogl, David L. Porter, John Scholler, Caroline Diorio, Aoife M. Roche, John K. Everett, Frederic D. Bushman, Katherine L. Nathanson, Edward A. Stadtmauer, Sandra P. Susanibar-Adaniya, Alfred L. Garfall, Marco Ruella, Adam D. Cohen and Joseph A. Fraietta
You can read the Full Article in Nature Medicine.

You can find more posts featuring Robert Orlowski on OncoDaily.