Robert Orlowski, Deputy Chair of Lymphoma/Myeloma, Vice Chair of MM Research, and Florence Maude Thomas Cancer Research Professor at the University of Texas MD Anderson Cancer Center, shared a post on X:
“Myeloma Paper of the Day:
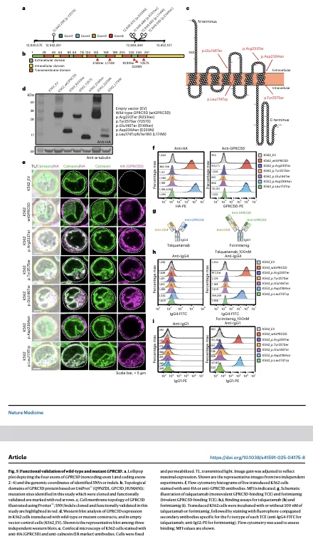
Antigenic escape to GPRC5D-targeted TCEs in myeloma occurs via
- focal-large biallelic GPRC5D deletions;
- monoallelic deletion + SNVs or indels on the remaining allele; and
- epigenetic promoter/enhancer silencing.”
Title: Multimodal antigenic escape to GPRC5D-targeted T cell engagers in multiple myeloma
Authors: Holly Lee, Sungwoo Ahn, Gerone A. Gonzales, Noemie Leblay, Elie Barakat, Dylan Greening, Pina Colarusso, Johnathan Canton, Sacha Benaoudia, Elham Hasheminasabgorji, Mansour Poorebrahim, David Jung, Marietta Truger, Jihong Jeong, Christine Riedhammer, Hermann Einsele, K. Martin Kortüm, Jan Eckmann, Jitka Somandin, Sara-Sheena Engel, Lawrence H. Boise, Jan Hendrik Frenking, Niels Weinhold, Konstantina Taouxi, Efstathios Kastritis, Sheri Skerget, Deeksha Vishwamitra, Yunje Cho, Francesco Maura, Marc S. Raab, Jill Corre, Leo Rasche, Hervé Avet-Loiseau, Paola Neri, Nizar J. Bahlis
You can read the Full Article in Nature Medicine.

You can find more posts featuring Robert Orlowski on OncoDaily.