Robert Orlowski, Deputy Chair of Lymphoma/Myeloma, Vice Chair of MM Research, and Florence Maude Thomas Cancer Research Professor at the University of Texas MD Anderson Cancer Center, shared a post on X:
“Myeloma Paper of the Day:
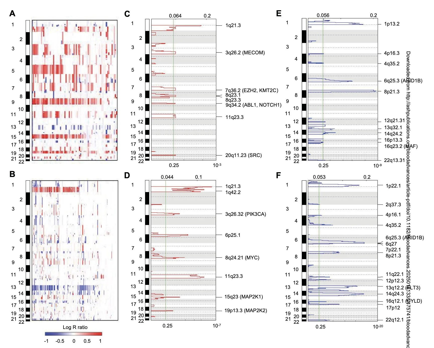
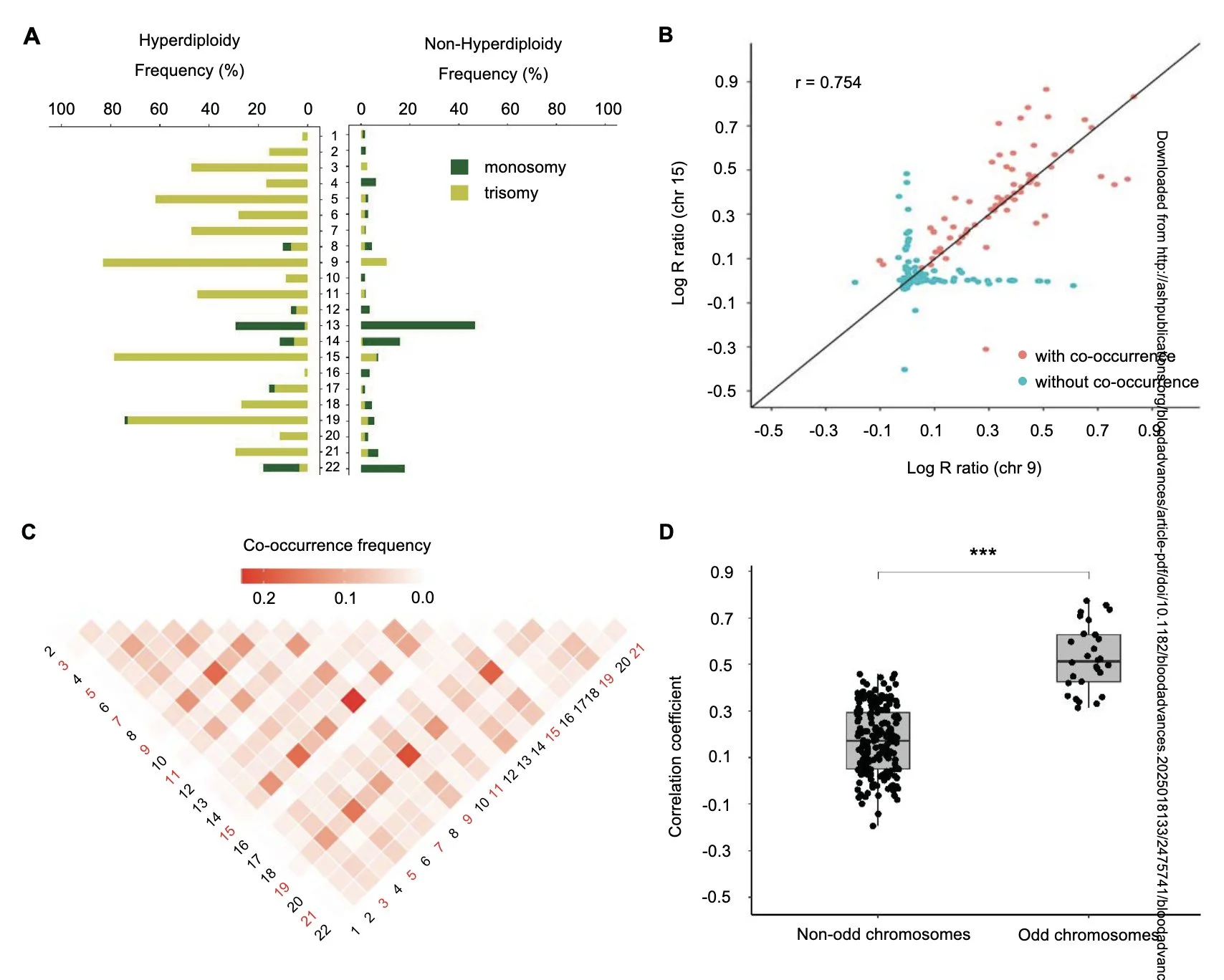
LeukoPrint, a shallow whole-genome sequencing assay for CNA profiling, has 94% concordance with FISH for key CNAs (amp1q, del1p, del(13q), del17p), outperforms conventional karyotyping, and provides prognostic stratification.”
Title: Genome-wide copy number profiling enhances risk stratification in multiple myeloma by shallow whole-genome sequencing
Authors: Baijun Fang, Zunmin Zhu, Yinyin Chang, Xiangxiang He, Shiyong Li, Manqian Li, Susu Yan, Dandan Zhu, Zhenling Li, Mao Mao
You can read the Full Article in Blood Advances.

You can find more posts featuring Robert Orlowski on OncoDaily.