Robert Orlowski, Deputy Chair of Lymphoma/Myeloma, Vice Chair of MM Research, and Florence Maude Thomas Cancer Research Professor at the University of Texas MD Anderson Cancer Center, shared a post on X:
“Myeloma Paper of the Day:
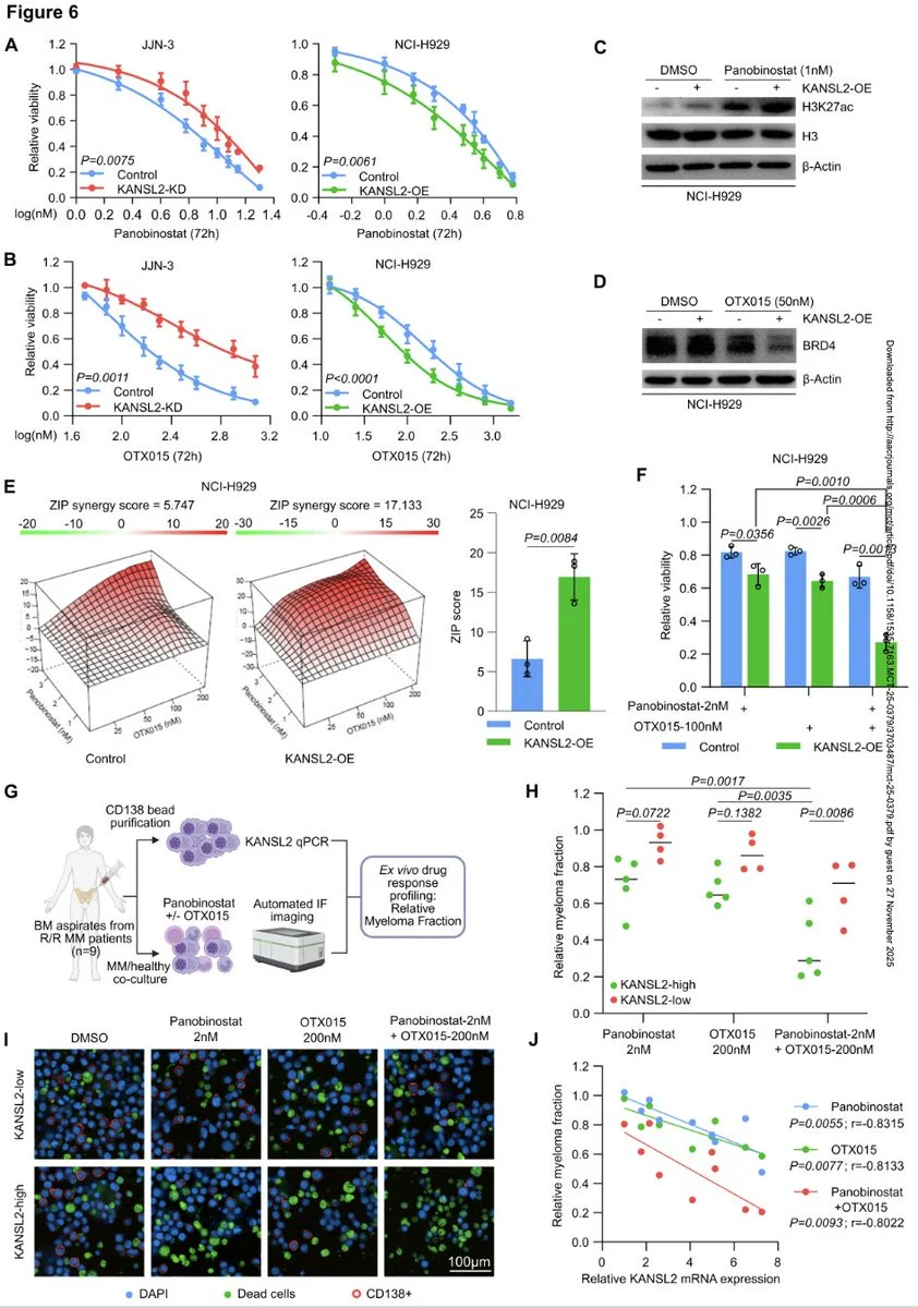
KAT8 regulatory NSL complex subunit 2 (KANSL2) is associated with adverse prognosis and mediates sensitivity to histone deacetylase inhibitor panobinostat, and bromodomain and extra-terminal motif inhibitor OTX-015.”
Title: The histone modifier KANSL2 is an actionable biomarker in multiple myeloma
Authors: Kaiting Jiang, Marieluise Kirchner, Frederik Herzberg, Yan Zhao, Amelie Gasper, Francis Baumgartner, Paul Jung, Jan Braune, Veronika Schulze, Konstandina Isaakidis, Philipp Mertins, Jan Krönke, Matthias Wirth, Ulrich Keller, and Stefan Habringer
You can read the Full Article in Molecular Cancer Therapeutics.

You can find more posts featuring Robert Orlowski on OncoDaily.