Robert Orlowski, Deputy Chair of Lymphoma/Myeloma, Vice Chair of MM Research, and Florence Maude Thomas Cancer Research Professor at the University of Texas MD Anderson Cancer Center, shared a post on X:
“Myeloma Paper of the Day:
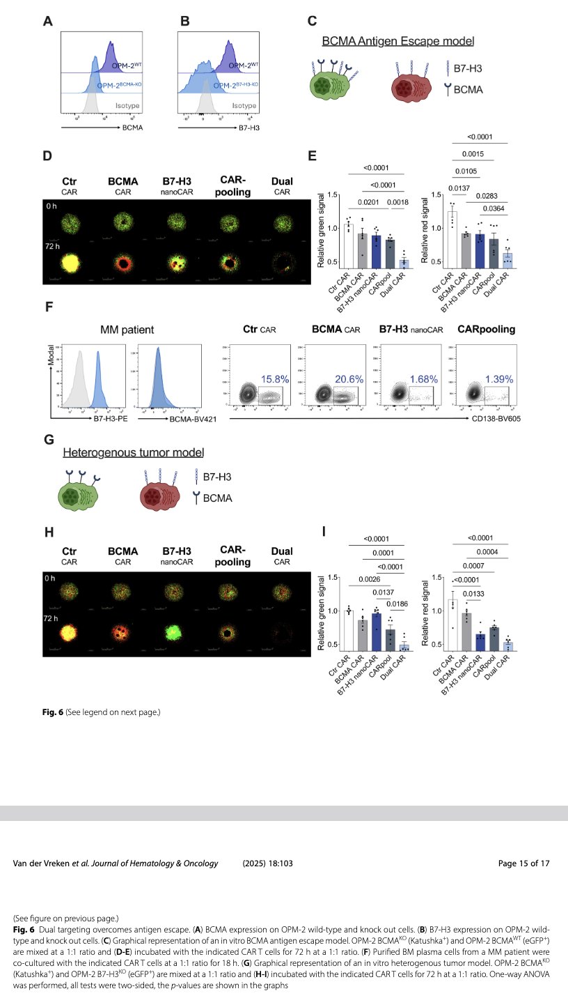
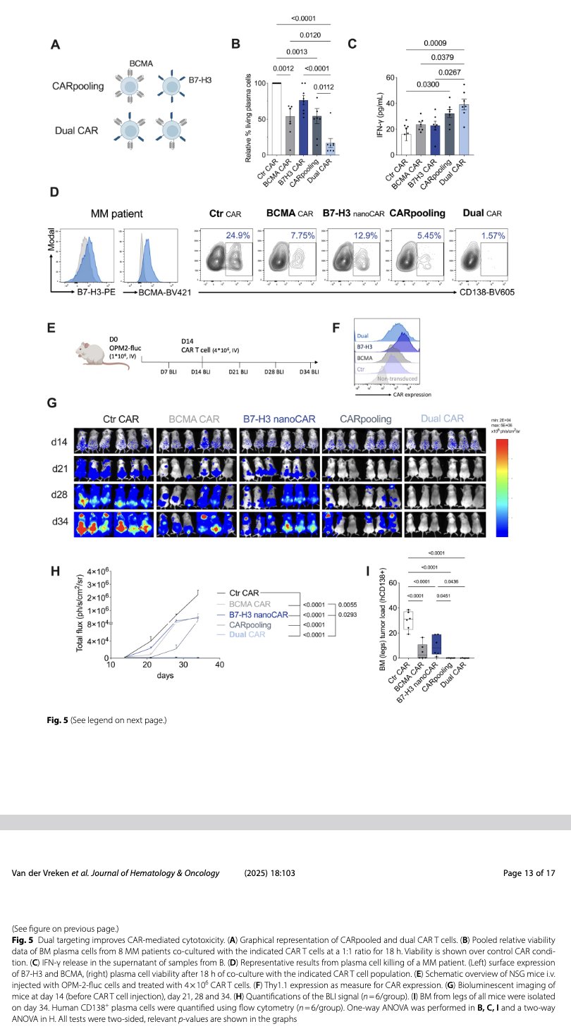
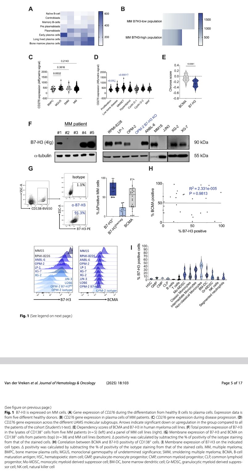
B7-H3 (CD276; expression seen in 60% of patients) nanobody-based CAR T cells control myeloma growth, while dual BCMA/B7-H3 CAR T-cells overcome antigen escape in pre-clinical in vivo models.”
Title: B7-H3 nanobody-based CAR T cells control multiple myeloma growth, while dual BCMA/B7-H3 CAR T cells overcome antigen escape
Authors: Arne Van der Vreken, Fien Meeus, Chenggong Tu, Lauren van den Broecke, Vincenzo Raimondi, Rosanna Vescovini, Heleen Hanssens, Fenja Watté, Dorien Autaers, Marta Marco Aragon, Janne Billiau, Kim De Veirman, Karin Vanderkerken, Yannick De Vlaeminck, Lorenzo Franceschini, Holly Lee, Paola Neri, Elke De Bruyne, Paola Storti, Nicola Giuliani, Karine Breckpot, Eline Menu
You can read the Full Article in the Journal of Hematology and Oncology.

You can find more posts featuring Robert Orlowski on OncoDaily.