Robert Orlowski, Deputy Chair of Lymphoma/Myeloma, Vice Chair of MM Research, and Florence Maude Thomas Cancer Research Professor at the University of Texas MD Anderson Cancer Center, shared a post on X:
“Myeloma Paper of the Day:
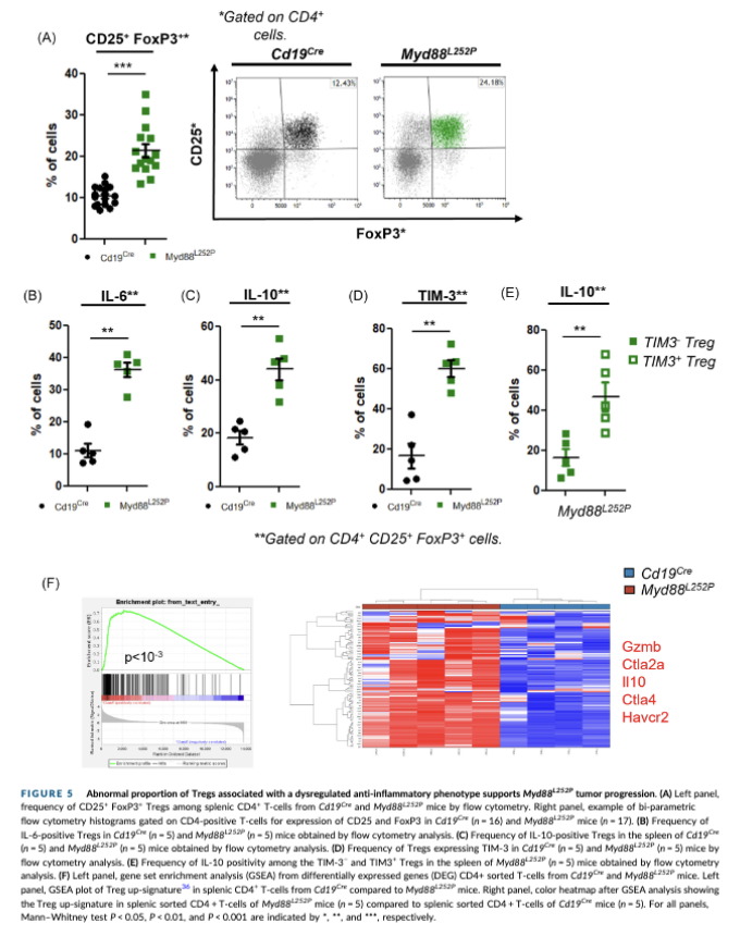
T-cells near Waldenström-like tumors in mice are disrupted, tumor B-cells adopt an immunoregulatory phenotype evoking regulatory B-cells, ibrutinib decreases B-cell activation/expansion and partially reverses T-cell depletion.”
Title: Uncovering regulatory B-cell features associated with regulatory T-cell expansion and global T-cell exhaustion in Waldenström macroglobulinemia Myd88L252P-like lymphoplasmacytic lymphomas
Authors: Quentin Lemasson, Maxime Tabaud, Ophélie Téteau, Bastien Carle, Mina Chabaud, Jean Feuillard, Nathalie Faumont, Christelle Vincent-Fabert
You can read the Full Article in HemaSphere.

You can find more posts featuring Robert Orlowski on OncoDaily.