Robert Orlowski, Deputy Chair of Lymphoma/Myeloma, Vice Chair of MM Research, and Florence Maude Thomas Cancer Research Professor at the University of Texas MD Anderson Cancer Center, shared a post on X:
“Myeloma Paper of the Day:
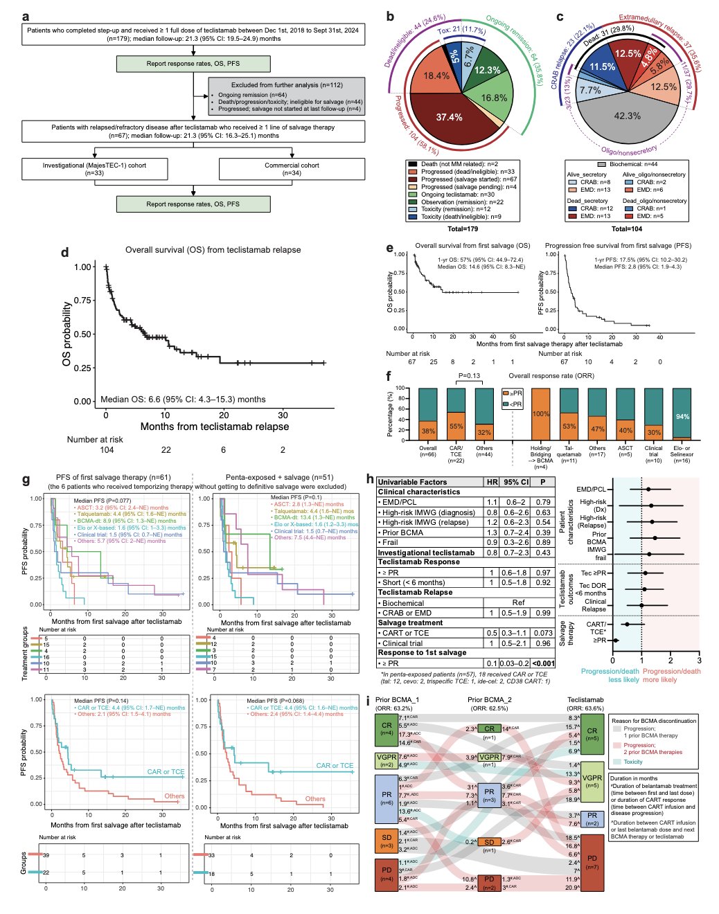
Study of outcomes of relapse after teclistamab finds 1-year OS and PFS from start of 1st salvage of 57% (95% CI: 44.9–72.4) and 17.5% (95% CI: 10.2–30.2), and median OS and PFS of 14.6 (95% CI: 8.3–NE) and 2.8 (95% CI: 1.9–4.3) months.”
Title: Outcomes of relapse after teclistamab therapy in multiple myeloma
Authors: Kyle L. Yu, Matthew Ho, Luca Paruzzo, Federico Stella, Heta Patel, Zainul S. Hasanali, Shivani Kapur, Adam J. Waxman, Dan T. Vogl, Edward A. Stadtmauer, Joseph A. Fraietta, Marco Ruella, Adam D. Cohen, Alfred L. Garfall, Sandra Susanibar-Adaniya
You can read the Full Article in Blood Cancer Journal.

You can find more posts featuring Robert Orlowski on OncoDaily.