Robert Orlowski, Deputy Chair of Lymphoma/Myeloma, Vice Chair of MM Research, and Florence Maude Thomas Cancer Research Professor at the University of Texas MD Anderson Cancer Center, shared a post on X:
“Myeloma Paper of the Day:
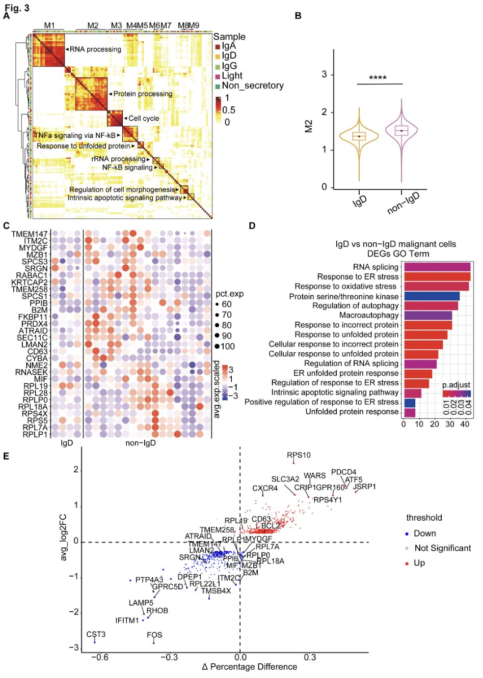
Single-cell analysis unveils distinct transcriptional alterations and cellular origins in IgD myeloma, including a higher frequency of 1q21 amp, disparities in ER stress pathway, and higher BCL2 expression, notable TME changes.”
Title: Single-cell analysis unveils distinct transcriptional alterations and cellular origins in IgD multiple myeloma
Authors: Tianchen Luo, Xinyi Zhou, Xi Chen, Jin Liu, Ying Yang, Xiaoli Hu, Jing Li, Juan Du
You can read the Full Article in Haematologica.

You can find more posts featuring Robert Orlowski on OncoDaily.