Robert Orlowski, Deputy Chair of Lymphoma/Myeloma, Vice Chair of MM Research, and Florence Maude Thomas Cancer Research Professor at the University of Texas MD Anderson Cancer Center, shared a post on X:
“Myeloma Paper of the Day:
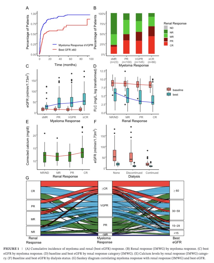
Renal recovery in patients with cast nephropathy correlated with baseline FLCs, IgG kappa, eGFR, ECOG status; median OS 77.6 mos; survival correlated with age, dz response, ECOG, FLC kappa, baseline eGFR, good risk cytogenetics, Ca.”
Title: Parameters Associated With Renal Recovery and Survival in Myeloma Patients With Acute Renal Failure to Cast Nephropathy
Authors: Heinz Ludwig, Meletios Athanasios Dimopoulos, Evangelos Terpos, Sarah Bernhard, Foteini Theodorakakou, Meral Beksac, Guldane Cengiz-Seval, Nelson Leung, Luca Arcaini, Silvia Mangiacavalli, Frank Bridoux, Hermine Agis, Aristeidis Chaidos, Francesca Gay, Dario Roccatello, Wolfgang Hilbe, Andrea Havasi, Daniele Derudas, Nattawat Klomjit, Kenar D. Jhaveri, Javier De La Rubia Comos, Efstathios Kastritis
You can read the Full Article in the American Journal of Hematology.

You can find more posts featuring Robert Orlowski on OncoDaily.