Robert Orlowski, Deputy Chair of Lymphoma/Myeloma, Vice Chair of MM Research, and Florence Maude Thomas Cancer Research Professor at the University of Texas MD Anderson Cancer Center, shared a post on X:
“Myeloma Paper of the Day:
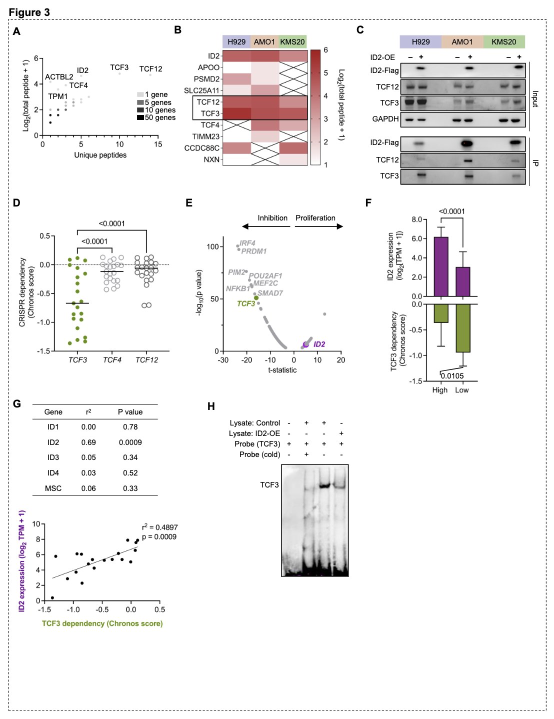
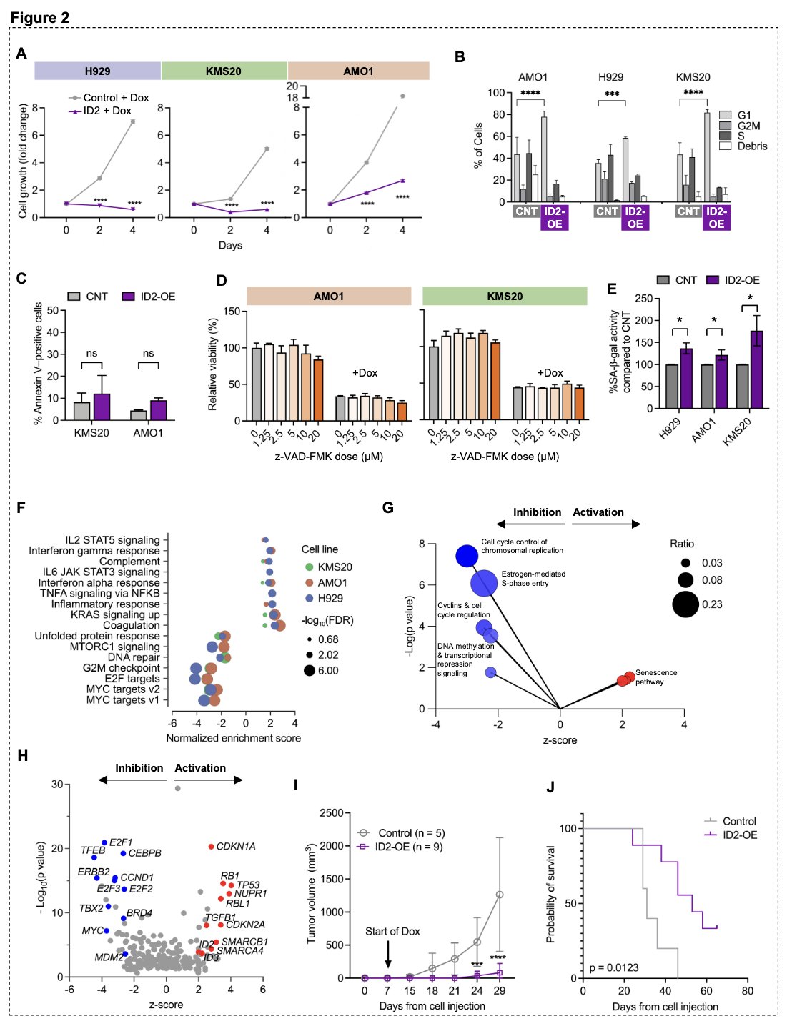
ID2 suppresses multiple myeloma cell proliferation by repressing the activity of the transcription factor TCF3; BM milieu supports this by further decreasing ID2 expression and enhancing TCF3 activity, partly via IL-6.”
Title: ID2 suppresses multiple myeloma cell proliferation by repressing the activity of the transcription factor TCF3
Authors: Mariateresa Fulciniti, Yao Yao, Tommaso Perini, Jessica Fong Ng, Anaïs Schavgoulidze, Shuhui Deng, Jian Cui, Jessica Encinas Mayoral, Francesco Ladisa, Ryan M. Young, Charles B. Epstein, Cassandra M. White, Christopher J. Ott, Annamaria Gulla, Shannon M. Matulis, Adam S. Sperling, Eugenio Morelli, Lawrence H. Boise, Moritz Binder, Raphael Szalat, Mehmet K. Samur, Kenneth C. Anderson, and Nikhil C. Munshi
You can read the Full Article in Blood Cancer Discovery.

You can find more posts featuring Robert Orlowski on OncoDaily.