Mario Balsa, Medical Oncology Resident at Catalan Institute of Oncology, shared a post on X:
“Pan-cancer at scale just got real…50,000+ tumors, 400+ subtypes!
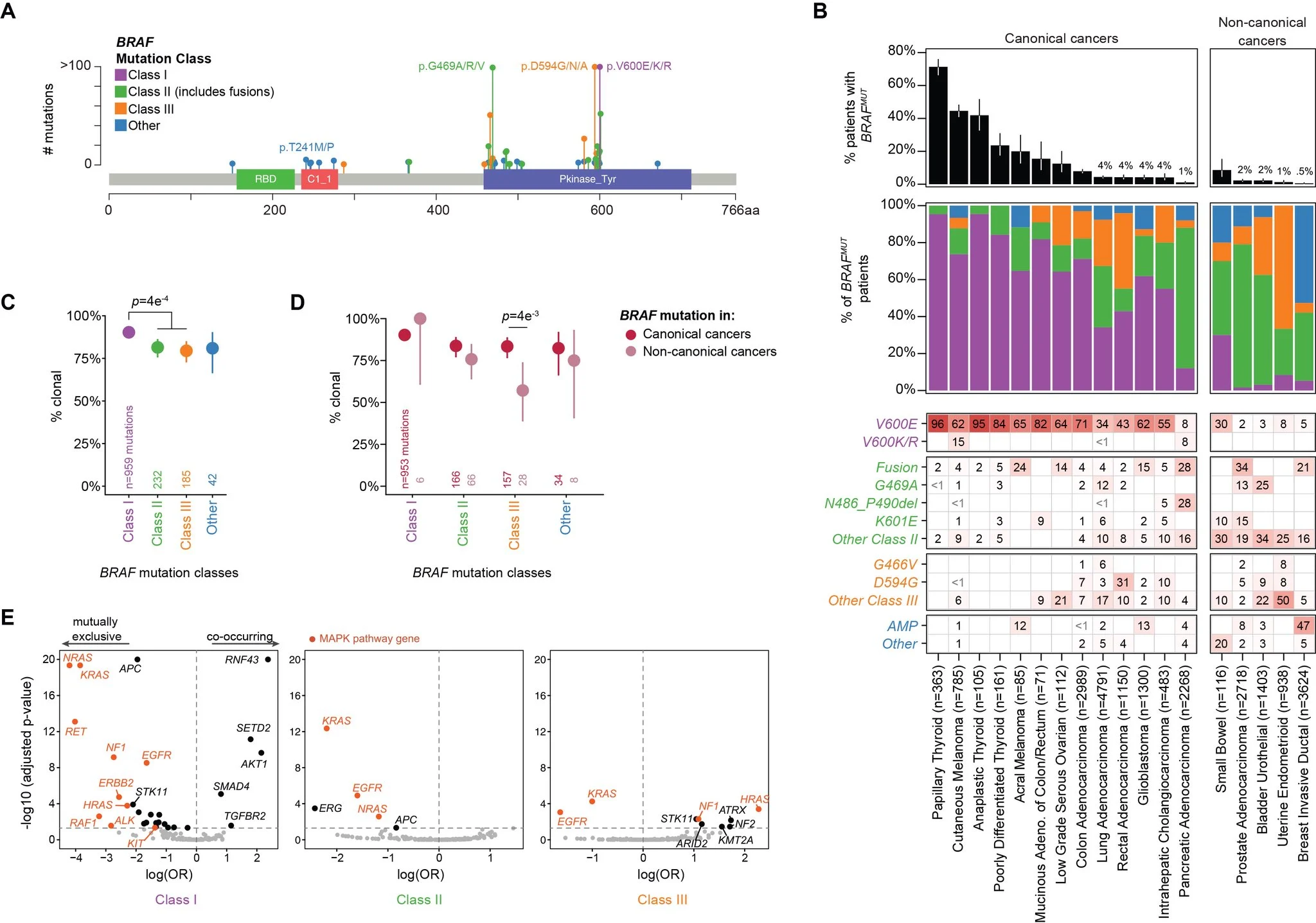
- One-third of drivers arise in non-canonical contexts.
- Distinct clonality and co-mutation patterns reshape biology.
- HLA genotype + LOH – not just biology, but TCR eligibility.
It’s not just what drives the tumor, it’s where the driver drives Are we underestimating immune escape at the genomic level when selecting patients for TCR-based therapies?”

Title: Cancer type-specific variation in patterns of driver alterations across 50,000 tumors
Authors: Chaitanya Bandlamudi, Daniel Muldoon, Ino de Bruijn, Mingxuan Zhang, Michael V. Gormally, Emily C. Harrold, Subhiksha Nandakumar, Shaleigh A. Smith, Mark Y. Jeng, Sydney Woods, Kanika Arora, Walid K. Chatila, Bastien Nguyen, Henry Walch, Jun Woo, Craig M. Bielski, Christopher Fong, Thinh N. Tran, Gaofei Zhao, Miika Mehine, Maria A. Perry, Sam E. Tischfield, Allison L. Richards, Suraj Rajendran, Hongxin Zhang, Christoph K. Kreitzer, Ronak Shah, Risha Huq, Jesse Galle, Tina Alano, Ramyasree Madupuri, Ritika Kundra, Justin Jee, Karl Pichotta, Michele Waters, Richard A. Hickman, Josephine K. Dermawan, Jie-Fu Chen, Anton Safonov, Konrad H. Stopsack, Ritesh R. Kotecha, Hira A. Rizvi, Claire F. Friedman, Pedram Razavi, Ezra Rosen,
Yonina R. Murciano-Goroff, Luc G.T. Morris, James A. Fagin, Ingo K. Mellinghoff, Ping Chi, Neerav N. Shukla, Adam J. Schoenfeld, Gregory J. Riely, Charles M. Rudin, Alexander Drilon, Jake June-Koo Lee, Hikmat A. Al-Ahmadie, Gopa Iyer, Anna M. Varghese, Eileen M. O’Reilly, Zsofia K. Stadler, Mark E. Robson, Ed Reznik, JianJiong Gao, Diana Mandelker, Irina Ostrovnaya, Satshil Rana, Gowtham Jayakumaran, Anita Bowman, Abhinita Mohanty, Anoop Rema Balakrishnan, Aijazuddin Syed, Ryan N. Ptashkin, Jacklyn Casanova-Murphy, Debyani Chakravarty, Ryma Benayed, Maria E. Arcila, Sarat Chandarlapaty, Helena A. Yu, Neal Rosen, Mark T.A. Donoghue, Christopher A. Klebanoff, Rona Yaeger, A. Rose Brannon, Ahmet Zehir, Marc Ladanyi, Nikolaus Schultz, David B. Solit, Michael F. Berger
Read The Full Article

Other articles featuring Mario Balsa on OncoDaily.